新闻详情

春考资讯丨2022年春考将由18个专业调整为38个!

发表时间:2021-04-20 15:31

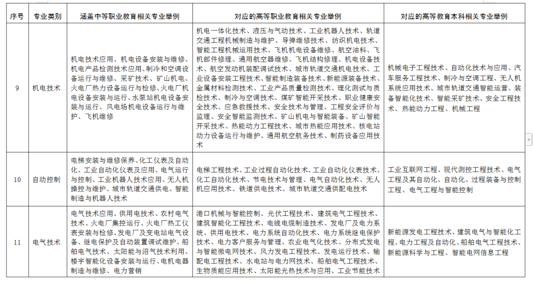
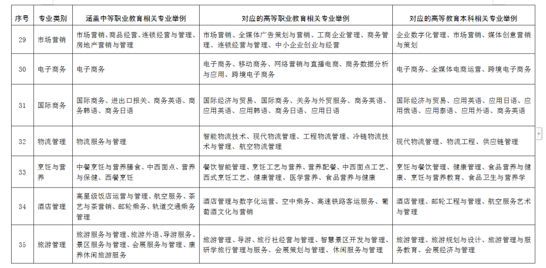
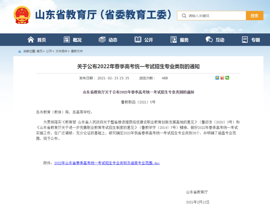
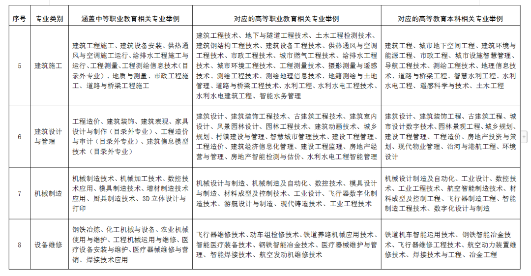
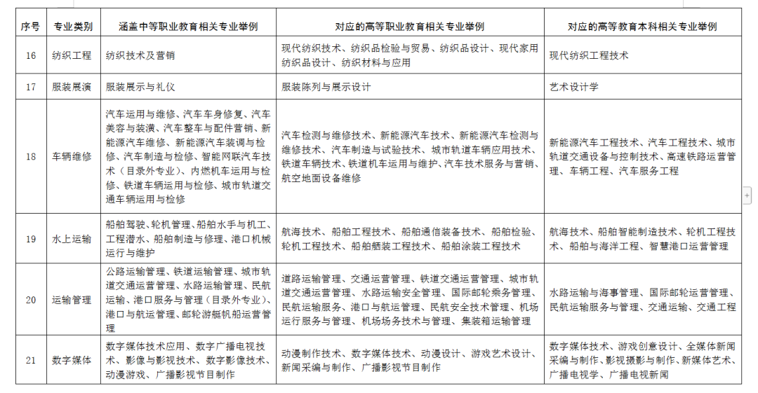
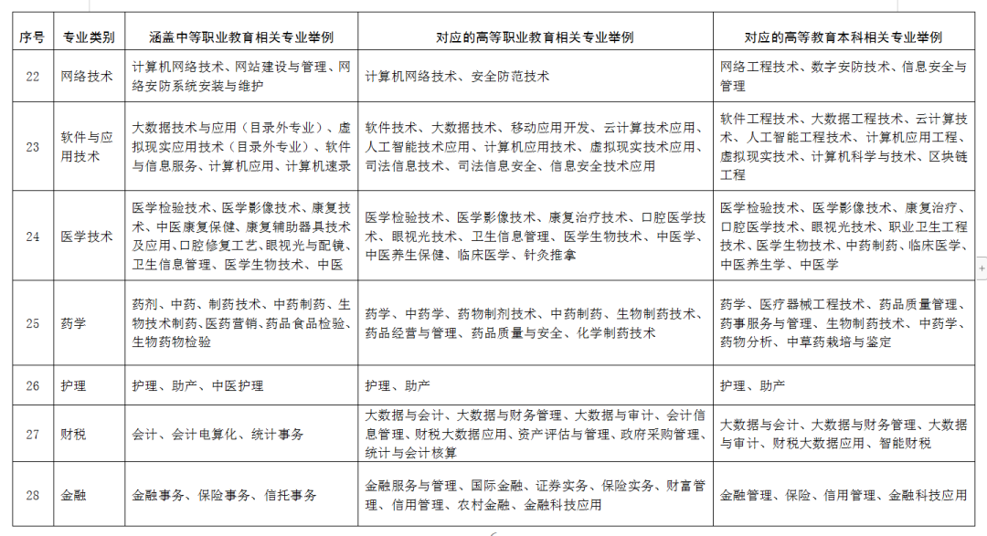
近日,山东省教育厅发布《关于公布2022年春季高考统一考试招生专业类别的通知》:春考专业类别由现在的18个,在2022年将调整为38个专业类别!


一创教育

2022年山东省春季高考统一考试招生专业类别及涵盖专业范围

一创教育

一创教育

一创教育

一创教育

一创教育

一创教育

一创教育

一创教育

分享到:
地址:山东济南市历下区山大路47号数码港大厦